メニュー
コンテンツへスキップ
HOME
校区自治協議会
田迎西校区のお知らせ
校区の概要
各種団体の活動
田迎西地域コミュニティセンター
コミセンからのお知らせ
利用一覧表
サークル紹介
空室状況(当月)
空室状況(翌月)
コミセンだより
参加しませんか
さくらんぼクラブ
田迎西おはなし会
ロコモ予防体操
第一・二・三町内自治会 過去分
活動報告
過去の活動を見ることができます。
2025(R07)年度
(今年度)
2024(R06)年度
2023(R05)年度
2022(R04)年度
2024(R06)年度
第一町内事業報告(R6.10~R7.1月)
第一町内事業報告(R6.7~10月)
第一町内事業報告(R6.4~6月)
2024年6月
第一町内広報誌(一町内だより)
ミニ版第7号
①役員紹介
②主な行事予定
③一町内予算の項目別予算額と比率、及び事業費の事業別予算額と比率
戻 る
2023(R05)年度
2023.10.22 第一町内自治会「長寿を祝う会」
第一町内自治会事業報告
4月~6月
7月~9月
2023.8月
第一町内広報誌(一町内だより)
ミニ版第6号
7月29日(土)に開催した夏まつりの様子を報告します。
2023.7.29 各町内納涼夏まつり
第一町内
第二町内
第三町内
2023.5月
第一町内広報誌(一町内だより)
ミニ版第5号
①令和5年度の役員紹介
②令和5年度の主な行事予定
③令和5年度の一町内予算の項目別予算額と比率、及び、事業費の事業別予算額と比率
戻 る
2022(R04)年度
第一町内自治会事業報告
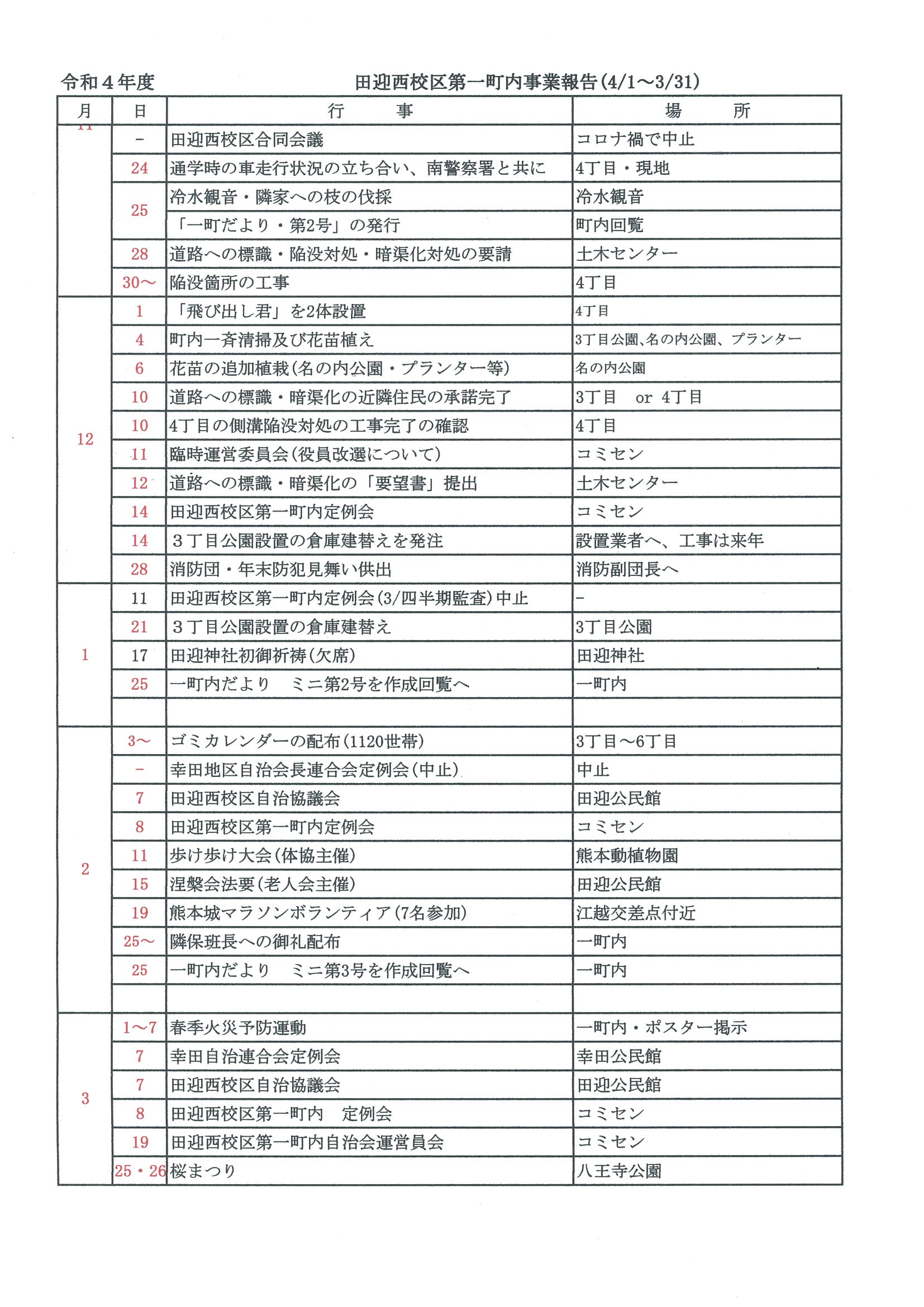
12月~3月
2023.5月
第一町内広報誌(一町内だより)
ミニ版第4号
①一町内自治会の世帯数及び人口に関する基本情報
(出典:熊本市統計情報)
・地区別 人口・世帯数
・地区別 年齢別データ
②一町内自治会総会開催案内
日時:令和5年4月16日(日)午前10時~
場所:田迎公民館
戻 る